C4D制作逼真的乐高小汽车建模设计教程
78. 到点模式下使用框选工具选中图中的点(注意把仅选可见元素去掉)

79. 使用移动工具对点的位置进行调整

80. 通过移动复制出另一个立方体

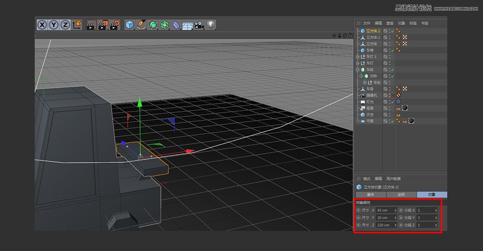
81. 新建一个立方体

82. 立方体的具体参数及具体位置如图所示

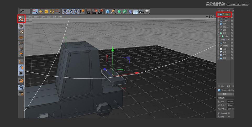
83. 以上完成后对立方体进行塌陷操作(快捷键C)

84. 到线模式下单击鼠标右键呼出菜单,选择循环切割(快捷键K~L)

85. 切割的具体位置如下图所示

86. 点模式下是用框选工具选中如图所示的点

87. 使用移动工具对点的位置进行移动调整

88. 选中图中所示的点

89. 对选中的点向上进行移动

90. 选中图中的点,并向向右进行移动

91. 如图所示






























