C4D制作逼真的乐高小汽车建模设计教程
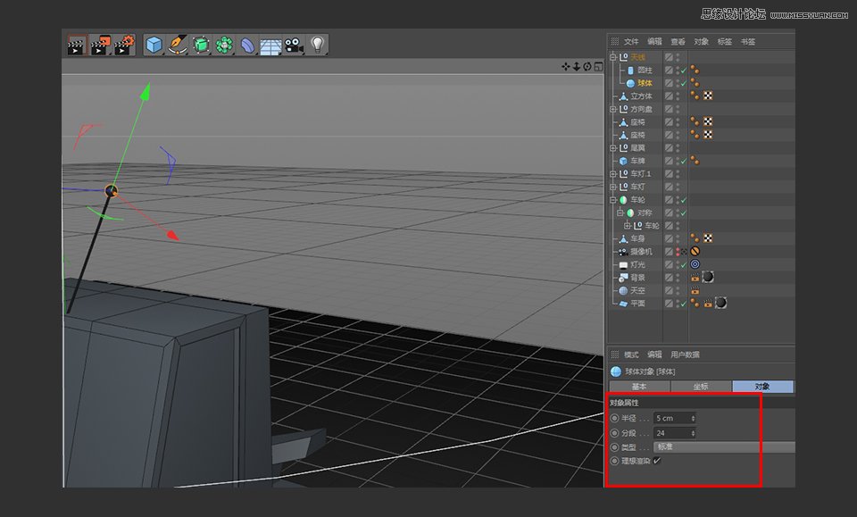
119. 新建一个球体

120. 球体的具体参数如下图所示

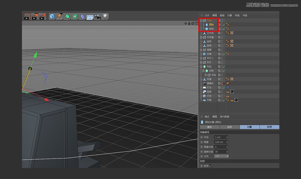
121. 新建一个圆柱

122. 圆柱的具体参数如下,调整完后将其编好组,命名为天线

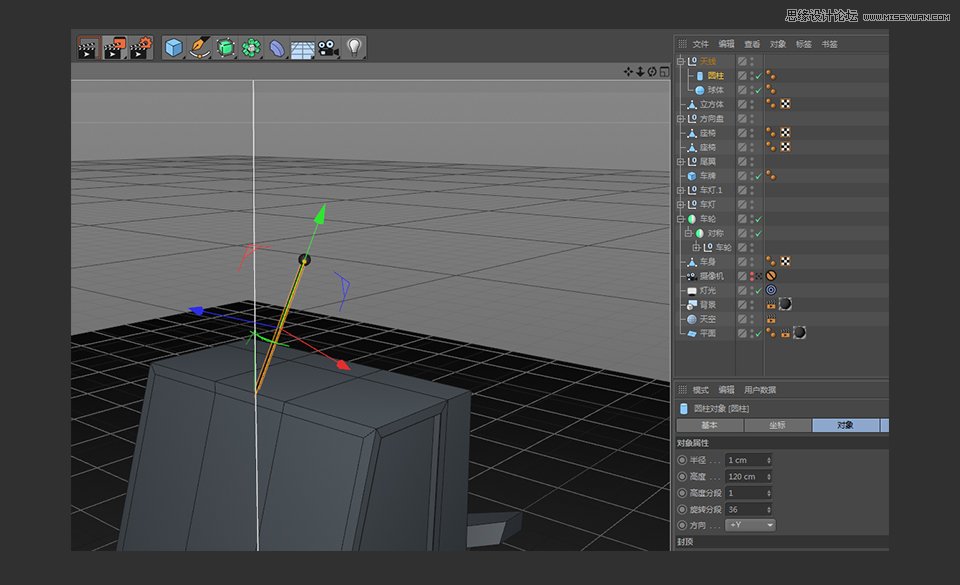
123. 将天线移动到合适的位置

124. 至此,小车的建模已经完全结束了

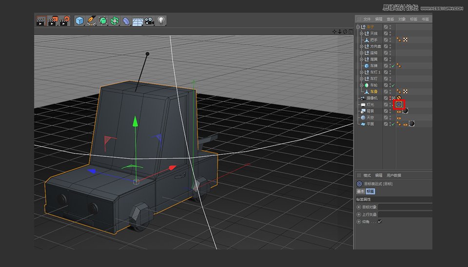
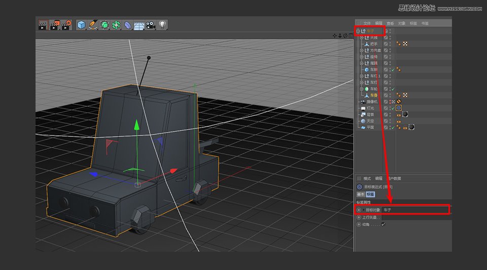
125. 把建好的物体编好组并且命好名称

126. 命名好后,选中灯光的目标标签

127. 把车子的组别拖拽到目标对象当中

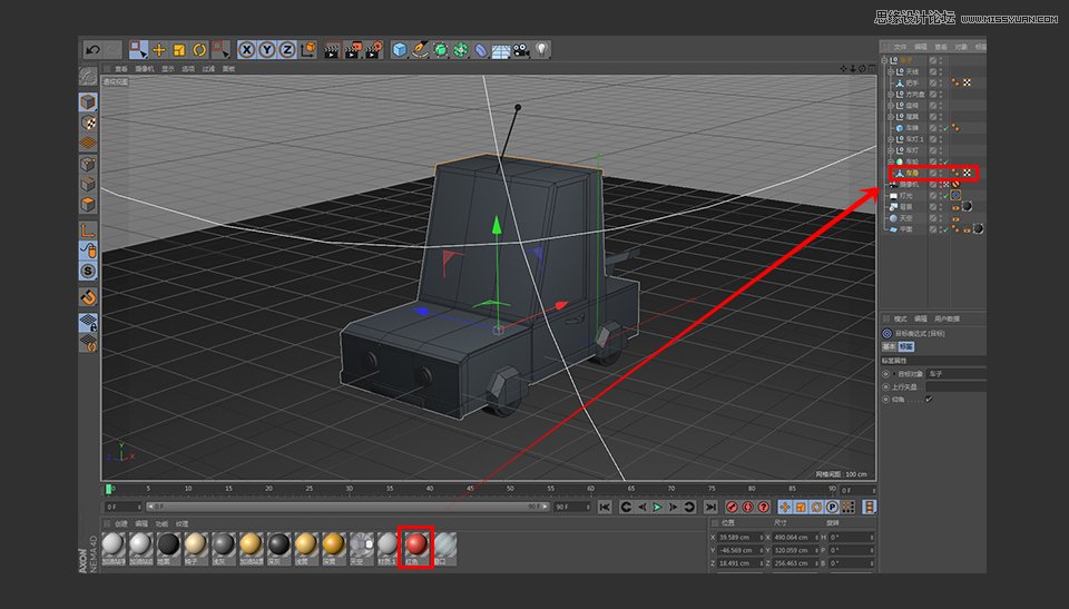
128. 完成以上步骤后,把名字为红色的材质球给到车身

129. 窗口的材质需要到面模式中选中要上材质的面,然后再进行拖拽

130. 对应的材质都上好后,点击渲染到图片查看器

131. 等待渲染完成后,点击保存,选择想要保存的格式

132. 完成






























