C4D制作逼真的乐高小汽车建模设计教程
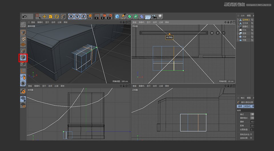
52. 对正方体进行塌陷操作

53. 在线模式下对刚刚塌陷的正方体进行循环切割操作(快捷键K~L)

54. 在点模式下选择图中的四个点

55. 将选中的四个点用移动工具向下移动

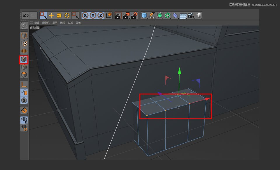
56. 选中图中所示的六个点

57. 同样的,使用移动工具将选中的点向下移动至合适的距离

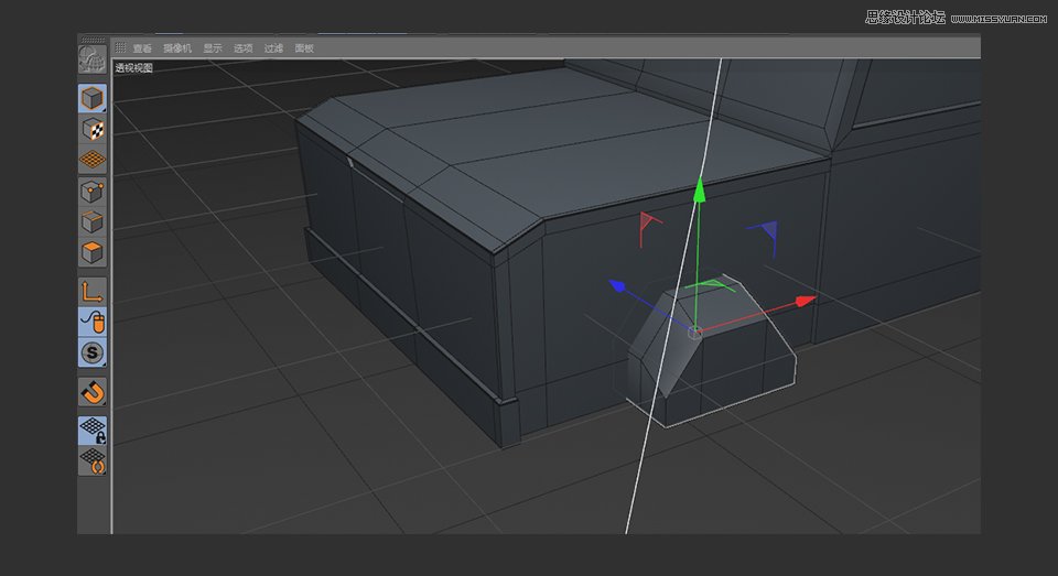
58. 删除平滑标签

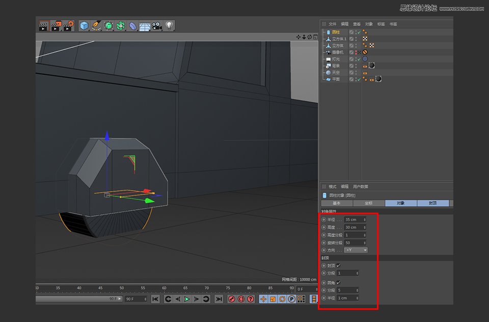
59. 新建一个圆柱体

60. 圆柱的具体参数如下图所示

61. 复制出一个圆柱体,具体参数如下图所示

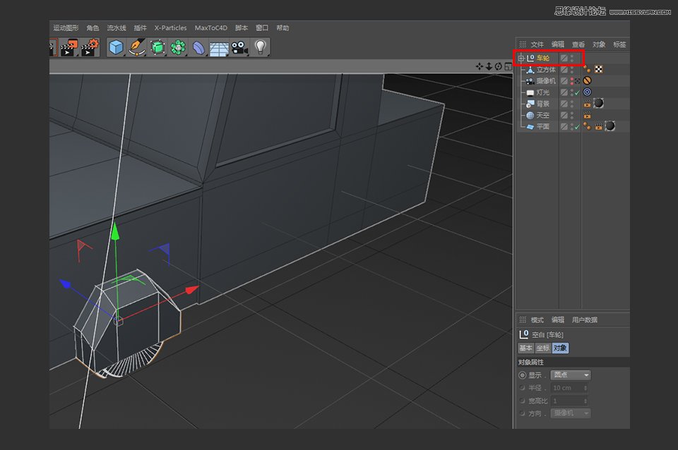
62. 按住SHIFT键多选选中刚刚新建的物体

63. 群组并命名为车轮(群组快捷键ALT+G)

64. 新建一个对称命令






























