C4D制作逼真的乐高小汽车建模设计教程
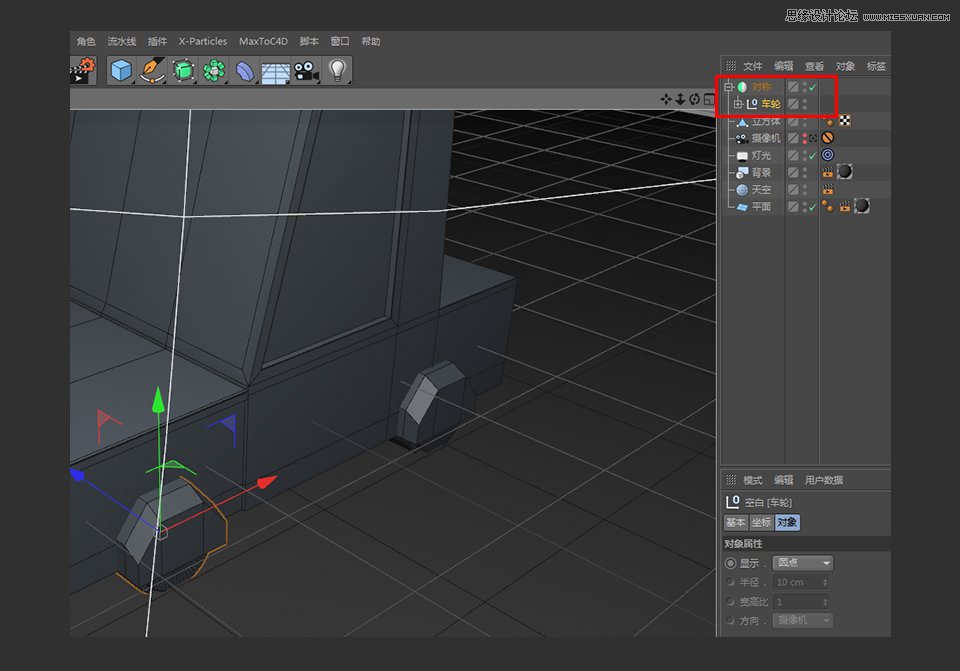
65. 把车轮组放进对称命令中(注意对称中镜像平面的选择)

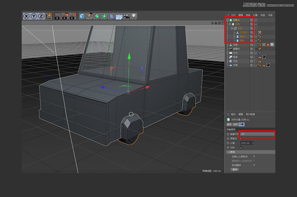
66. 再次新建一个对称命令

67. 把刚刚得到的对称组放入新的对称组中(注意镜像平面的选择)

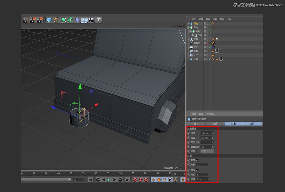
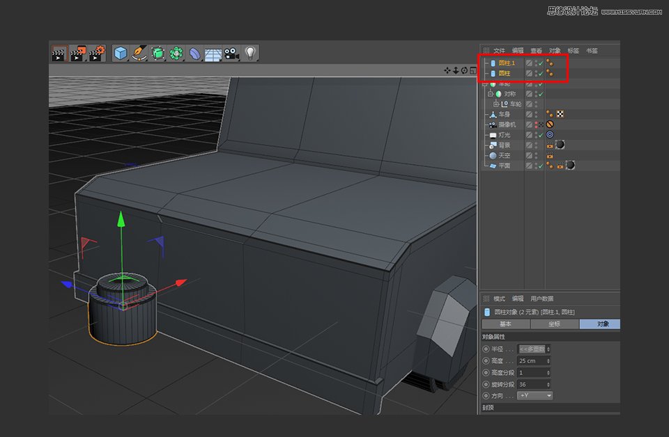
68. 新建一个圆柱

69. 圆柱的具体参数如下图所示

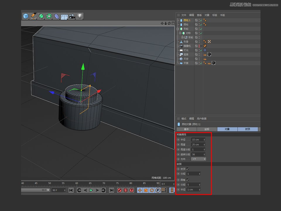
70. 复制出一个圆柱,并对其进行修改

71. 按住SHIFT键多选选中刚刚新建得出的圆柱体,将其编组并移到合适的位置

72. 如图所示(使用旋转工具对物体进行旋转,快捷键为R)

73. 移动复制出一组,作为另一盏车灯如图所示

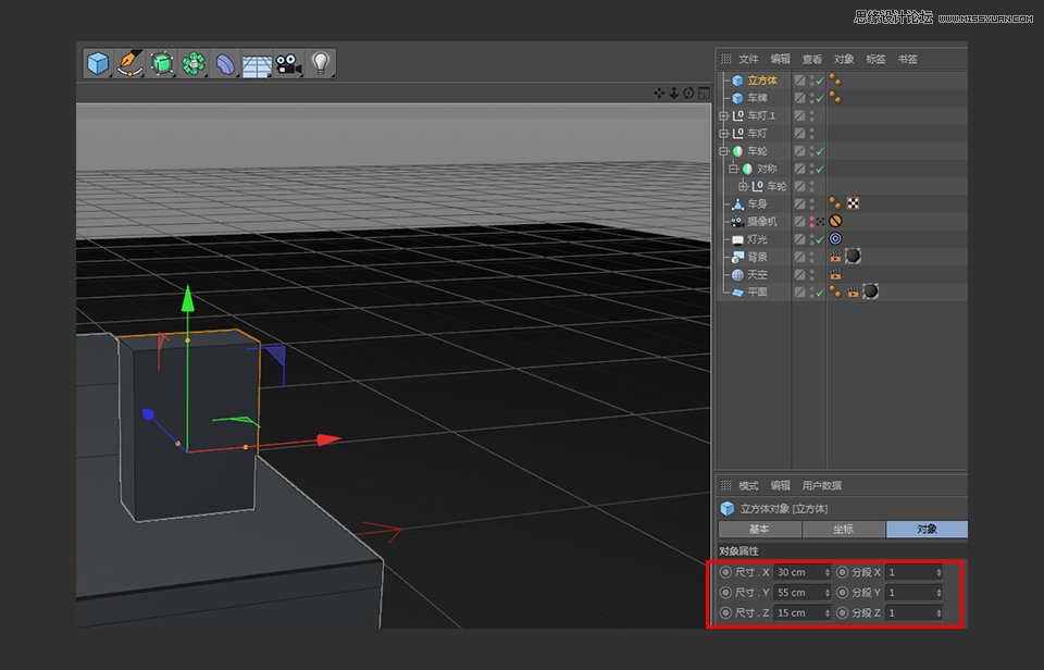
74. 新建一个立方体

75. 立方体的具体参数如下图所示,修改完后将其移动到合适的位置

76. 新建一个立方体

77. 立方体的具体参数如下图所示,修改完成后,对立方体进行塌陷






























