C4D制作逼真的乐高小汽车建模设计教程
106. 圆环具体参数如下图所示,将圆环调整到合适的位置

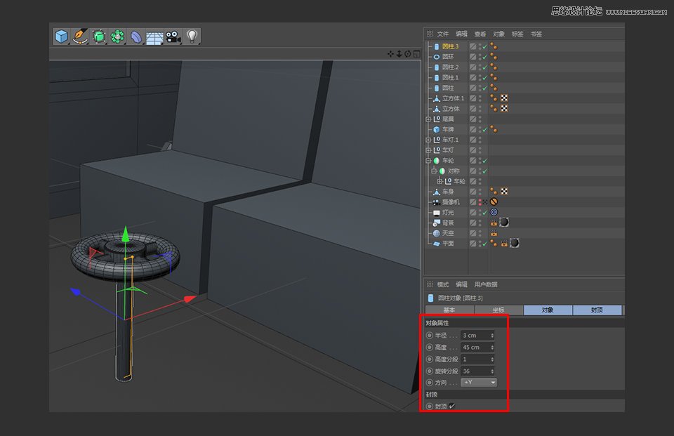
107. 新建一个圆柱体

108. 圆柱具体参数如下图所示,将圆柱调整到合适的位置

109. 多选选中刚刚新建的物体,编组并命名为方向盘

110. 调整好方向盘的角度

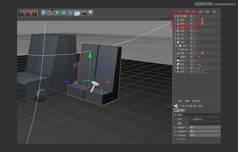
111. 多选选中座椅和方向盘,将其移动到车厢内

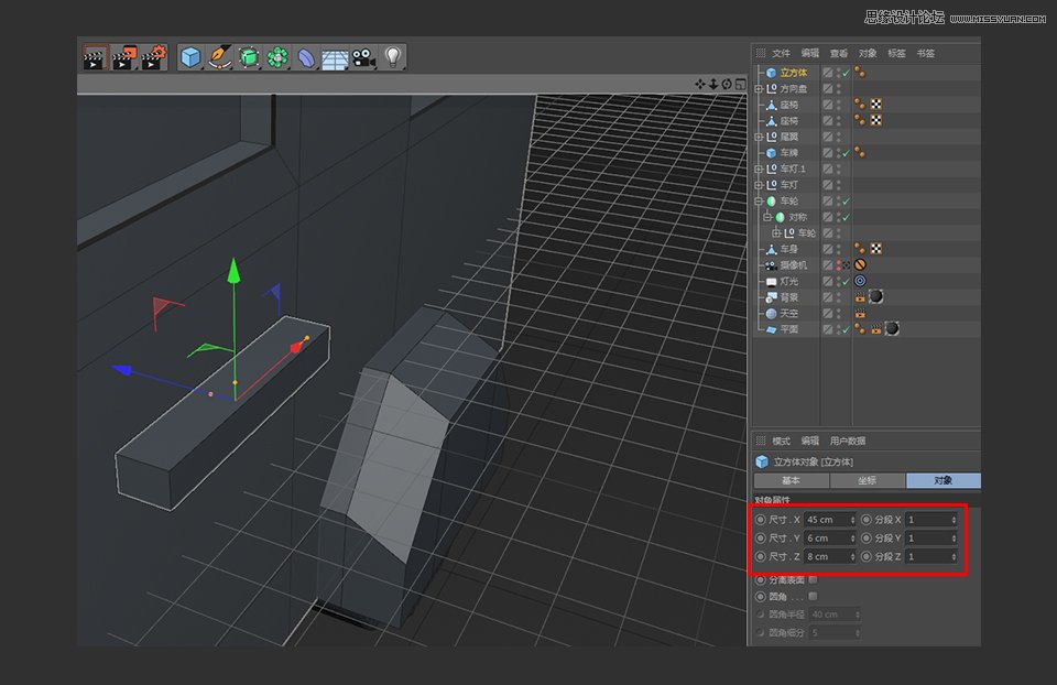
112. 新建一个立方体

113. 立方体的具体参数如图所示,调整完后将正方体塌陷掉

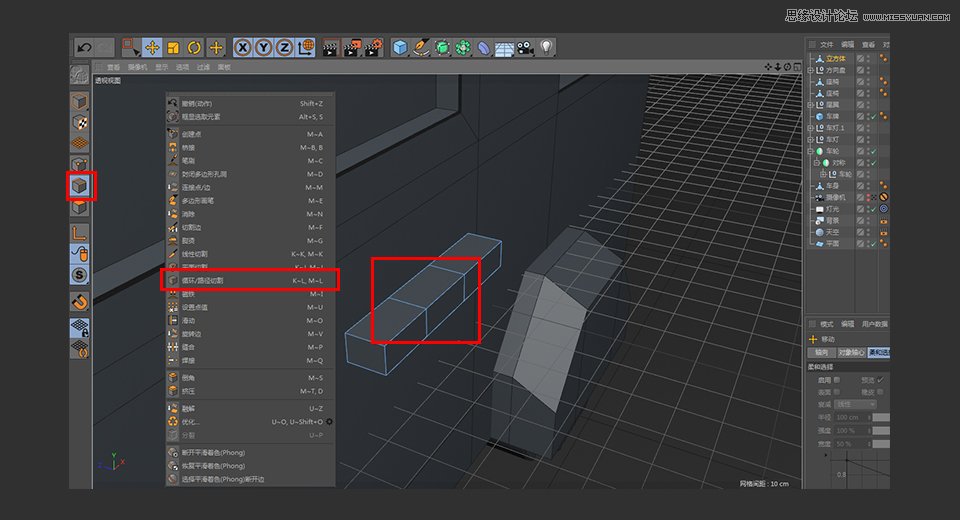
114. 塌陷完成后在线模式下进行循环切割,切割位置如下图所示

115. 在面模式下选中图中所示的面

116. 对面进行旋转后,移动面的位置

117. 另一边的面使用同样的做法

118. 以上完成后调整把手的位置






























