C4D制作逼真的乐高小汽车建模设计教程
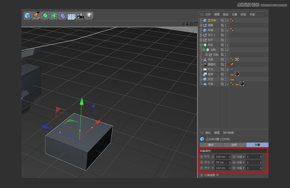
92. 新建一个立方体

93. 立方体的具体参数如下图所示

94. 将立方体塌陷后,到线模式下进行循环切割

95. 切割位置如下图所示

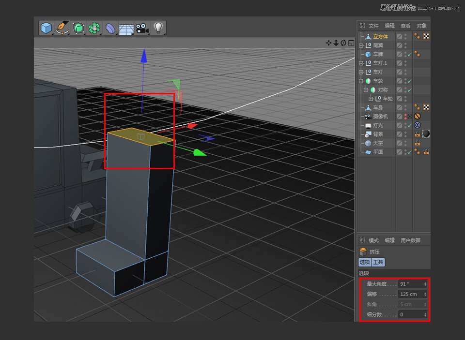
96. 面模式下选中对应的面,右键进行挤压命令,挤压参数如图所示

97. 点模式下使用框选工具选中图中所示的点

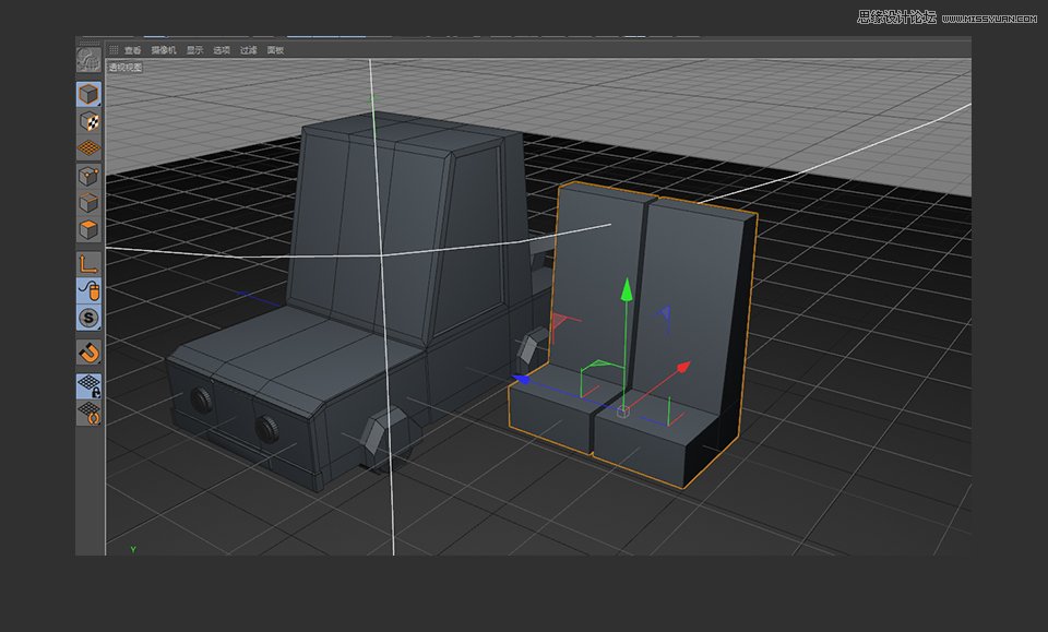
98. 最终将椅子的形状调整成图中所示的效果

99. 移动复制出另一个座椅

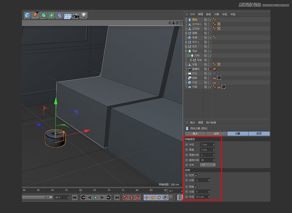
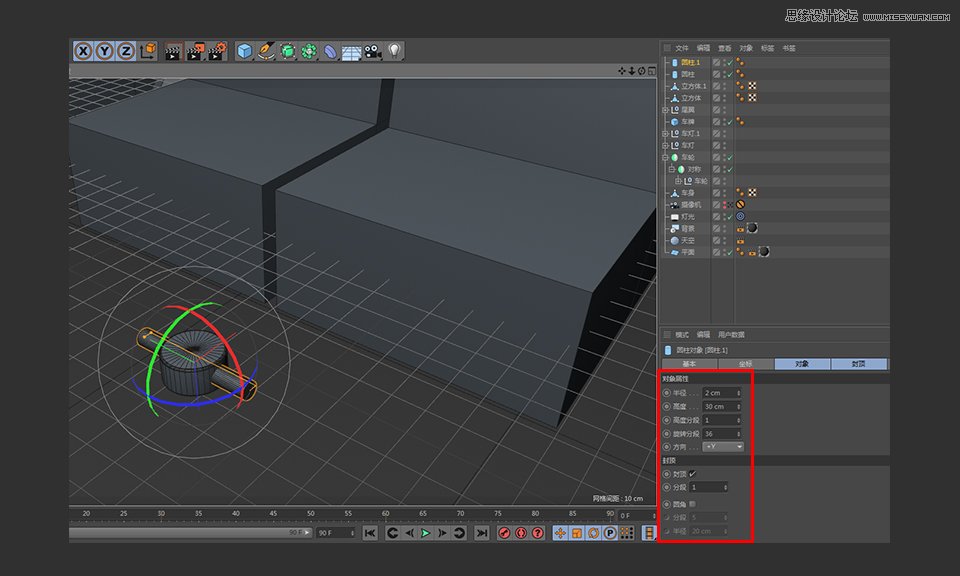
100. 新建一个圆柱

101. 圆柱的具体参数如下图所示

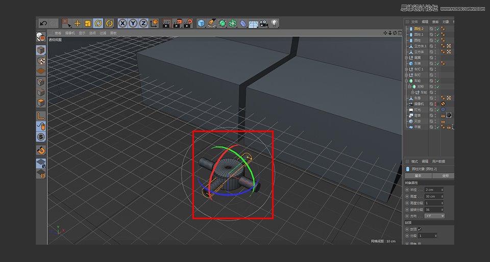
102. 新建一个圆柱

103. 圆柱具体参数如下图所示,将圆柱调整到合适的位置

104. 复制出一个圆柱体

105. 新建一个圆环






























