C4D制作逼真的乐高小汽车建模设计教程
26. 同样的使用挤压命令,对所选的面进行挤压,具体参数如下图所示

27. 完成后来到线模式下进行循环切割的操作

28. 循环切割的位置如下图所示

29. 切割完成后到点模式下,使用框选工具选中如图所示的点,并将Y轴尺寸改为0CM

30. 所得效果如图所示

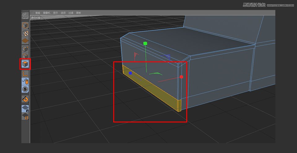
31. 到面模式下选中下图所示的面

32. 选中相应的面,进行挤压操作(注意把保持群组勾选上)数值如图

33. 到线模式下,激活循环切割工具

34. 切割位置如下图所示

35. 在点模式下选中图中所示的点,并将其X轴尺寸改为0

36. 在面模式下,选中下图所示的三个面

37. 鼠标右键呼出菜单,选择内部挤压

38. 内部挤压的参数如下图所示






























