C4D制作逼真的乐高小汽车建模设计教程

13. 如图所示,在合适的地方鼠标单击左键

C4D制作逼真的乐高小汽车建模教程

14. 回到正视图中,进入点模式,使用框选工具选择下图所示的点

C4D制作逼真的乐高小汽车建模教程

15. 对选中的点使用移动工具把选中的点进行向下移动

C4D制作逼真的乐高小汽车建模教程

16. 以上完成后,到面模式下,在选择菜单中选中循环选择

C4D制作逼真的乐高小汽车建模教程

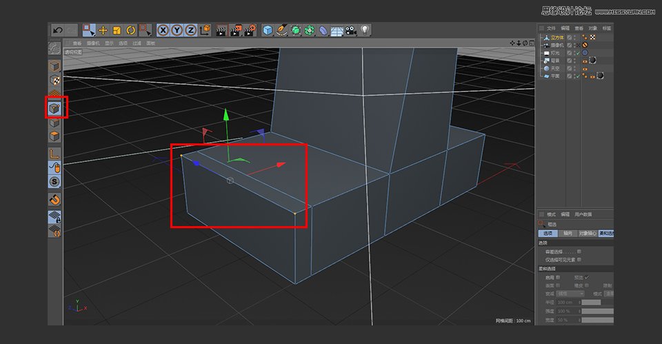
17. 选中如图所示的面,一共九个面

C4D制作逼真的乐高小汽车建模教程

18. 选中相应的面后,在面模式下单击鼠标右键,选择挤压

C4D制作逼真的乐高小汽车建模教程

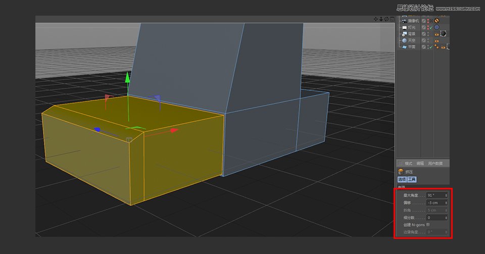
19. 挤压的具体参数如下图所示

C4D制作逼真的乐高小汽车建模教程

20. 挤压完成后,使用框选工具选中下图所示的点

C4D制作逼真的乐高小汽车建模教程

21. 在Y轴的选项中,把-47CM改为-50CM

C4D制作逼真的乐高小汽车建模教程

22. 效果如图所示

C4D制作逼真的乐高小汽车建模教程

23. 以上完成后,到线模式下,单击鼠标右键呼出菜单,选择循环切割

C4D制作逼真的乐高小汽车建模教程

24. 分别切出如下图所示的两条循环线

C4D制作逼真的乐高小汽车建模教程

25. 到面模式下,使用实时选择工具选中下图所示的面

C4D制作逼真的乐高小汽车建模教程