C4D制作卡通风格的便利店建模设计教程
选中立方体,点击左侧按钮塌陷

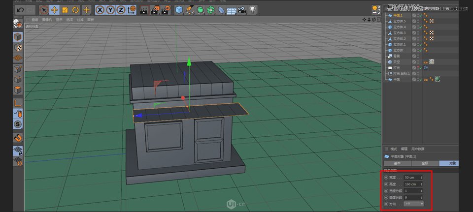
创建平面

选择平面,修改右下方属性,通过坐标轴调整模型位置

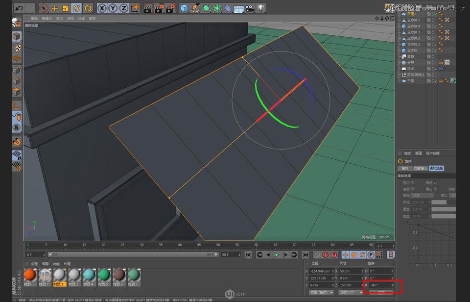
选择平面,修改下图所示属性,或者按住shift拖动蓝色旋转轴(快捷键R)旋转40°

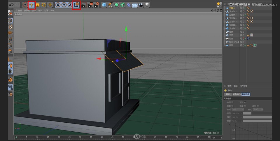
再用移动工具,调整模型位置

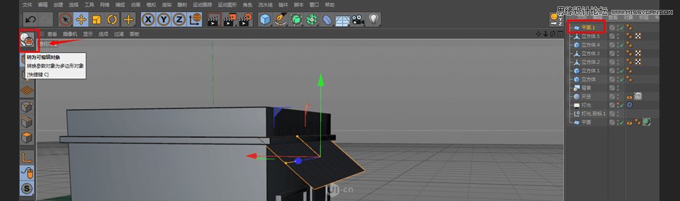
选择平面,点击左侧图标塌陷

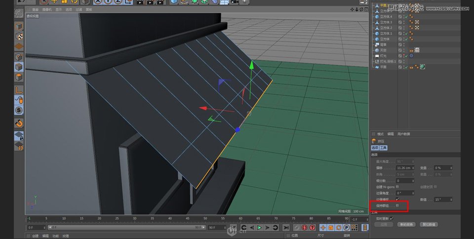
点击左侧图标切换为边模式,双击选中下图所示的边

按快捷键D,取消保持群组勾选,在视图的空白处,按住鼠标左键向右拖拽出下图所示效果

切换移动工具,按住红色的坐标轴往视图所示的左边拖动,如下图所示效果

选中立方体,点击左侧按钮塌陷

创建平面

选择平面,修改右下方属性,通过坐标轴调整模型位置

选择平面,修改下图所示属性,或者按住shift拖动蓝色旋转轴(快捷键R)旋转40°

再用移动工具,调整模型位置

选择平面,点击左侧图标塌陷

点击左侧图标切换为边模式,双击选中下图所示的边

按快捷键D,取消保持群组勾选,在视图的空白处,按住鼠标左键向右拖拽出下图所示效果

切换移动工具,按住红色的坐标轴往视图所示的左边拖动,如下图所示效果


PS专题全集是一个聚集了PS新手入门、使用技巧、PS抠图、照片美化、图片合成、PS鼠绘、文字特效、PS滤镜使用、gif动画等站内所有PS专题教程页面入口的总页面。

PS影楼后期教程专题为大家收集整理了关于如何使用ps影楼后期修图教程自学教程,涵盖ps影楼数码照片处理、ps影楼调色技法、ps影楼磨皮等教程等影楼后期ps修图教程,,学习本专题可以快速提高ps在照片处理方面的能力!

PS立体字设计专题为大家收集了如何使用Photoshop打造仿三维效果的立体文字教程,涵盖3D立体字设计、3D立体字设计教程、3D立体字PS教程等PS立体字设计教程。

PS金属字设计教程专题为大家收集整理了关于ps怎么设计金属字体自学教程,涵盖金属色字体、ps立体金属字效果、金属英文字体等PS金属字设计自学教程,学习本专题可以快速提高ps字体设计方面的能力!

PS火焰字设计专题为PS爱好者收集整理关于ps怎样做火焰字相关PS火焰字设计自学教程,涵盖ps如何制作火焰字、ps火焰字制作等ps火焰字设计教程,学习本专题教程帮助您快速提高PS火焰字设计方面的能力!
