C4D制作卡通风格的便利店建模设计教程

教程主要使用C4D制作卡通风格的便利店建模教程,非常漂亮的作品,推荐给思缘的朋友学习,希望大家可以喜欢。

先看看效果图:

C4D制作卡通风格的便利店建模教程

第一步

打开提供的预设文件(材质灯光已经设置好,素材与更多教程点这里)

C4D制作卡通风格的便利店建模教程

C4D制作卡通风格的便利店建模教程

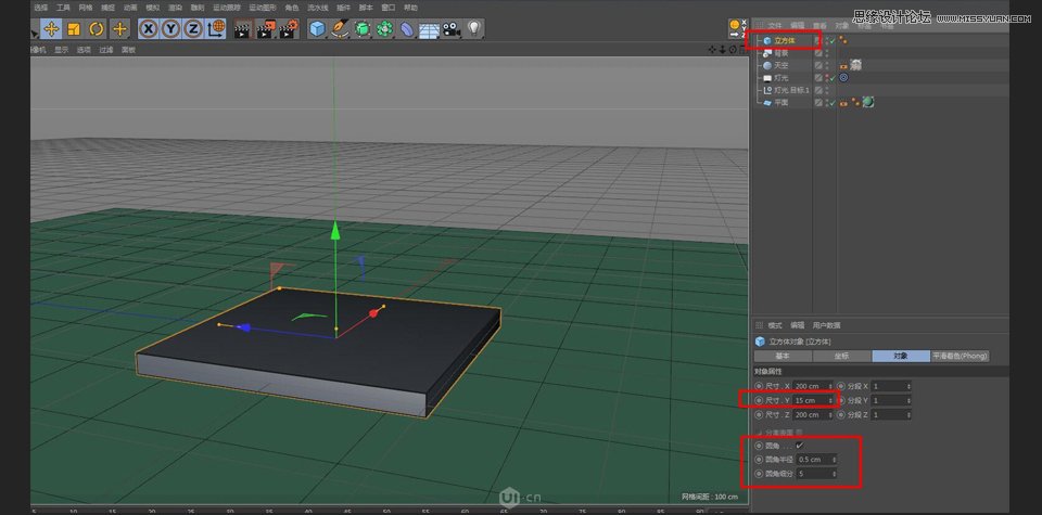
在菜单栏找到立方体图标,按住立方体图标,出现下拉菜单,点击创建立方体。

C4D制作卡通风格的便利店建模教程

修改立方体的右下方的属性

C4D制作卡通风格的便利店建模教程

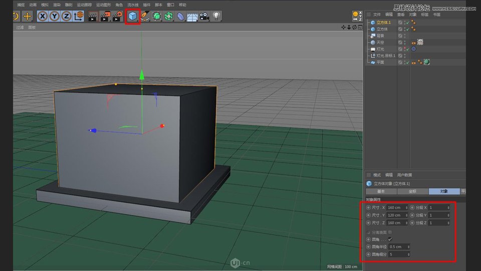
再创建立方体,修改右下方的属性,用移动工具(快捷键E)移动坐标轴调整模型位置

C4D制作卡通风格的便利店建模教程

再创建立方体,修改右下方的属性,用移动工具移动坐标轴调整模型位置

C4D制作卡通风格的便利店建模教程

选中立方体,点击左侧的塌陷按钮

C4D制作卡通风格的便利店建模教程

点击左侧按钮切换面模式,选择下图所示的面

C4D制作卡通风格的便利店建模教程