C4D制作卡通风格的便利店建模设计教程
按快捷键I,按住鼠标左键向左拖拽出下图所示的效果

按住ctrl不松手,拖动红色的坐标轴,往里挤出下图所示效果

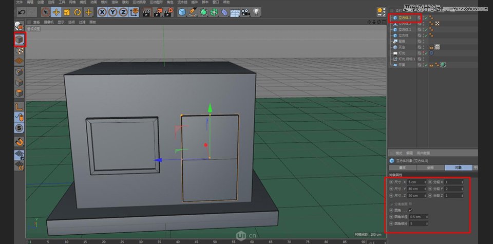
创建立方体,修改右下方参数,再通过移动坐标轴调整模型位置,效果如下图所示

选择立方体,点击左侧塌陷按钮

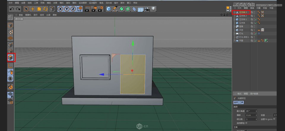
点击左侧图标切换边模式,按shift多选中下图所示的两个面

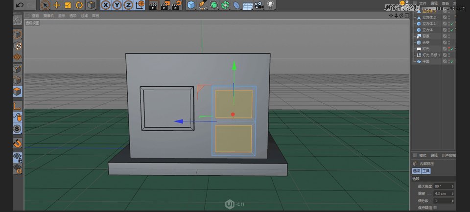
按快捷键I,按住鼠标左键向左拖拽出下图所示效果

再按住ctrl,拖拽红色的坐标轴往里拖动一点,效果如下图所示

创建立方体,修改右下方属性,通过移动绿色的坐标轴调整位置

创建立方体,修改右下方属性,通过移动坐标轴调整位置





























